住建小云通 - zjiansys.com
深耕教育培训市场,大力开创行业培训,一站式服务智能型管家式企业
在线实时报名,全天信息提醒,定制培训课程,最新行业资讯。
2021年度一级建造师资格考试报考须知
根据人力资源和社会保障部人事考试中心《关于做好2021年度一级建造师资格考试考务工作的通知》(人考中心函〔2021〕25号)和广东省人力资源和社会保障厅《关于印发广东省人力资源社会保障系统2021年度专业技术人员职业资格考试工作计划及有关事项的通知》(粤人社函〔2021〕30号)要求,为方便广大考生报考该项考试,现将有关事项告知如下。
一、考试设置
(一)考试时间、科目和题型

注:《专业工程管理与实务》科目分为公路工程、铁路工程、民航机场工程、港口与航道工程、水利水电工程、市政公用工程、通信与广电工程、建筑工程、矿业工程、机电工程10个专业,报考人员可根据实际工作需要选报其一。
(二)考试地点
此次考试在21个地级以上市均设置考区,考试详细地址以准考证为准。
二、报考条件
报考条件按照原人事部、原建设部《关于印发〈建造师执业资格制度暂行规定〉的通知》(人发〔2002〕111号)有关规定执行。报考级别分为“考全科”“免二科”“增报专业”三类。
(一)考全科条件
1.取得工程类或工程经济类(专业对照表见附件1)大学专科学历,工作满6年,其中从事建设工程项目施工管理工作满4年;
2.取得工程类或工程经济类大学本科学历,工作满4年,其中从事建设工程项目施工管理工作满3年;
3.取得工程类或工程经济类双学士学位或研究生班毕业,工作满3年,其中从事建设工程项目施工管理工作满2年;
4.取得工程类或工程经济类硕士学位,工作满2年,其中从事建设工程项目施工管理工作满1年;
5.取得工程类或工程经济类博士学位,从事建设工程项目施工管理工作满1年。
(二)免二科条件
符合上述考全科报考条件,并于2003年12月31日前取得原建设部颁发的《建筑业企业一级项目经理资质证书》,且符合下列条件之一的人员,可免试《建设工程经济》和《建设工程项目管理》2个科目,只参加《建设工程法规及相关知识》和《专业工程管理与实务》2个科目的考试。
1.受聘担任工程或工程经济类高级专业技术职务;
2.具有工程类或工程经济类大学专科以上学历并从事建设项目施工管理工作满 20 年。
(三)增报专业条件
报考人员必须已取得一级建造师资格证书后方可报考增报专业。
(四)工作年限及学历学位相关规定
以上报考条件中规定的专业工作年限的计算截止日期为2021年12月31日。有关学历学位的要求是指国家教育行政部门承认的正规学历或学位。
(五)外籍及港澳台地区人员报考
经国务院有关部门同意,获准在中华人民共和国境内从事建设工程项目施工管理的外籍及港、澳、台地区的专业人员,符合本条件要求的,可报名参加考试。
三、报考事项
报考人员可登录中国人事考试网(www.cpta.com.cn)进行网上报名。报名信息填报时间:2021年7月12日9:00-7月22日17:00;网上缴费时间:2021年7月12日9:00-7月23日17:00。
(一)注册
1.新注册的报考人员须详细阅读报名协议条款和注册须知,点击“接受”后填写用户信息,并上传电子照片;已注册的报考人员直接登录报名系统补充完善个人信息。
注册时上传的电子照片务必真实,该照片将用于准考证、考场座次表、证书、证书查询认证系统,一经上传不得修改。
2.报名系统将对报考人员身份、学历学位等注册信息进行在线核查,完成相关数据核查后方可继续报名。
注册信息在线核查原则上需24小时,考生须在报名前预留充足时间、提前完成用户注册和学历学位信息补充,以免错过报名。
3.“未通过”或“需现场核查”的报考人员在填报信息后,须按要求上传身份证、学历学位证书等图片。
(二)填报信息
报考人员填报信息前须仔细阅读《报考须知》。为防范人员跨地区流动带来的疫情防控风险,报考人员须选择现工作或居住所在地市进行报名,并如实填报其他信息。
(三)选择报名办理方式
在专业技术人员资格考试报名中存在虚假承诺行为,或者因严重、特别严重违纪违规行为被记入专业技术人员资格考试诚信档案库且在记录期内的人员,不适用专业技术人员资格考试报名证明事项告知承诺制(以下简称告知承诺制)。其余报考人员可自主选择是否采用告知承诺制方式办理报考事项。
1.报考人员选择告知承诺制方式办理报考事项的,须认真阅读《专业技术人员职业资格考试报名证明事项告知承诺书》(以下简称告知承诺书),点击“签署”告知承诺书(电子文本),一经签署即具有法律效力,不允许代为承诺。
2.报考人员作出承诺后,可在未缴费且报名截止前撤回承诺。不适用告知承诺制办理报考事项的、未选择告知承诺制方式办理报考事项的、撤回承诺的3类报考人员须按要求提交电子版证明材料,经报名所在地人事考试机构在线核查后进行缴费。
考试成绩发布后,各地市人事考试机构将对上述3类人员中全科成绩合格人员的报考资格开展在线人工核查。
3.报考人员未选择告知承诺制方式办理报考事项的或撤回承诺的,本年度该项考试中不再适用告知承诺制。
(四)缴费
我省统一实行网上缴费,缴费成功即完成报名。逾期不缴费,视为放弃报名。报考人员完成报名后,已缴费用不予退还。按照粤发改规〔2019〕3号、粤机编办〔2019〕44号、人社部发〔2017〕68号和建计〔2016〕82号文规定,《建设工程经济》科目按每人每科56元收取;《建设工程法规及相关知识》和《建设工程项目管理》均按每人每科66元收取;《专业工程管理与实务》科目按每人每科75元收取。
如需开具纸质票据的考生,可在完成缴费后直接在广东公共服务支付平台查询打印电子票据,考试机构不再提供开具非税票据,具体操作方式详见广东人事考试网-报考文件-办事指南栏目下“广东省人事考试局人事考试网上缴费及开票指引”(http://rsks.gd.gov.cn/kswj/bszn/content/post_3325151.html)。
(五)准考证打印
网上缴费成功的考生可于2021年9月6日9:00-9月10日17:00登录中国人事考试网下载并打印准考证。考生打印准考证后,须认真核对姓名、证件号码、性别等个人信息,如发现有误,要在准考证打印截止前通过广东人事考试网“广东省专业技术人员职业资格考试业务办理系统”在线申办更正。
四、考试有关事项
(一)考试大纲已于2018年在住房和城乡建设部网站上公布。
(二)考生须携带准考证、有效期内的居民身份证(或社会保障卡)和准考证上允许的考试用具参加考试;考试实行封闭2小时管理,开考5分钟后一律禁止入场。
(三)《专业工程管理与实务》为主观题科目,考生答题前必须仔细阅读考生注意事项(试卷封二)和作答须知(专用答题卡首页),答题时使用规定的作答工具在专用答题卡划定的区域内作答。
(四)为保障考试安全,维护考试公平公正,人事考试机构及其工作人员在考试过程中可以采取以下措施:对考生进入或离开考场、考点,提出规范性要求;查验考生身份证件、所携带物品,必要时可借助专门设备、专业人员进行检查;依法收缴考试作弊设备,集中保管应试人员违规携带的工具、资料等物品;对考试现场秩序和考试组织实施过程进行视频监控;在必要范围内,协调通讯管理部门对无线通讯等进行干扰或屏蔽;其他必要的安全管理措施。
(五)考生在考试过程中应妥善保管好自己的试卷和答题卡(纸),防止他人抄袭,考试结束后采用技术手段等甄别为雷同答卷的考试答卷,将给予考试成绩无效处理。
(六)考生在考试期间,要遵守考场规则,服从考试工作人员管理,遵从试题作答要求。若在考试过程中有违纪违规行为的,按照《专业技术人员资格考试违纪违规行为处理规定》(人社部令第31号)进行认定和处理。涉嫌组织考试作弊、代替考试等犯罪活动的,依法移送公安机关。
五、考试成绩和合格标准
(一)考试成绩查询及管理
1.考试成绩计划在2021年12月底前发布,考生可登录中国人事考试网进行成绩查询。
2.参加4个科目考试(级别为考全科)的人员须在连续2个考试年度内通过全部应试科目,参加2个科目考试(级别为免二科)的人员须在1个考试年度内通过相应应试科目,方可获得资格证书;参加1个科目考试(级别为增报专业)的人员通过应试科目后方可获得成绩合格证明,该证明作为注册时增加执业专业类别的依据。
(二)合格标准
根据人力资源社会保障部办公厅《关于部分专业技术人员职业资格考试合格标准有关事项的通告》,自2021年度起,一级建造师资格考试实行相对固定的合格标准,各科目合格标准为试卷满分的60%。根据有关规定或遇特殊情况,需要变更或单独确定考试合格标准的,另行通知。
六、考后在线人工核查
考试成绩发布后,对全科考试成绩达到合格标准的,且不适用告知承诺制办理报考事项的、未选择告知承诺制方式办理报考事项的、撤回承诺的、已作出承诺但报名时在线核查状态为“未通过”或“需现场核查”的4类考生的报考资格实施在线人工核查。核查中如需补充提交必要的证明材料,考生须按照报名所在地人事考试机构要求及时在线补交。此类考生应留意报名所在地人事考试机构通知。
七、监督监管
各地市人事考试机构对报考人员的报考资格,在考前、考中、考后全程开展核查和日常监管。考试成绩发布后,各地市人事考试机构将在网站上对已作出承诺且全科成绩合格人员的承诺情况进行公示,公示期为10个工作日,集中接受社会监督举报。
(一)在核查或日常监管中发现报考人员不符合本考试报名条件的,考试报名无效;取得成绩的,当次全部科目考试成绩无效;取得资格证书或者成绩合格证明的,资格证书或成绩合格证明无效。
(二)报考人员应接受并配合各地市人事考试机构的核查。打印准考证前,报考人员未按要求接受核查的,考试报名无效,不予办理准考证;考试结束后,报考人员未按要求接受核查的,当次全部科目考试成绩无效。
(三)报考人员有提供虚假证明材料或者以其他不正当手段取得相应资格证书或者成绩合格证明等严重违纪违规行为的,按照《专业技术人员资格考试违纪违规行为处理规定》(人社部令第31号)处理,记入专业技术人员资格考试诚信档案库,纳入全国信用信息共享平台,向用人单位及社会提供查询,相关记录作为专业技术人员职业资格证书核发和注册、职称评定的重要参考。考试诚信档案库记录相关信息视情况向社会公布,并通知当事人所在单位。涉嫌犯罪的,依法移送司法机关。
八、证书发放和查询
根据《广东省人力资源和社会保障厅关于开展专业技术人员职业资格电子证书试点工作的通知》(粤人社函〔2020〕10号)精神,对我省一级建造师资格考试合格人员(不含增报专业)制作电子证书,在全省范围内与纸质证书具有同等效力。
(一)电子证书
合格人员可在广东省人力资源和社会保障厅网上服务平台、广东人事考试网登录“广东省专业技术人员职业资格电子证书系统”(https://ggfw.gdhrss.gov.cn/zjzsh/)查看证书上线状态,并查询、下载或打印电子证书;也可在“粤省事”平台的“我的证照”栏目添加、出示本人的电子证书。
(二)纸质证书
合格人员纸质证书由考生报名所在地人事考试机构负责发放,具体发放时间将由报名所在地人事考试机构通知。合格人员可通过中国人事考试网(http://www.cpta.com.cn)的“证书查验”栏目查询资格证书办理进度及验证证书信息。
九、注意事项
(一)所有应试人员须严格按照《广东省2021年度专业技术人员职业资格考试考生疫情防控须知》和考试所在地市疫情防控最新要求参加考试。请留意关注广东人事考试网和所在地市人事考试机构、人力资源社会保障局网站。
(二)报考期间,全省各地级以上市人事考试机构开通咨询服务电话(详见附件2)。用户名密码查询等业务事项可通过“广东省专业技术人员职业资格考试业务办理系统”(http://182.92.48.72:82/)在线申办。
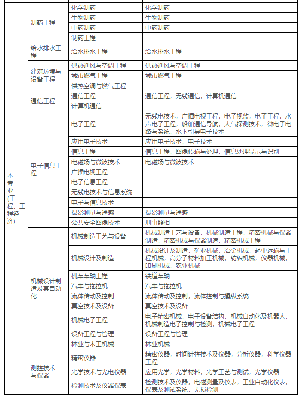
附件:1.工程类及工程经济类专业对照表
2.全省人事考试机构咨询服务电话
附件1
工程类及工程经济类专业对照表
(摘自《关于印发〈建造师执业资格考试实施办法〉和〈建造师执业资格考核办法〉的通知》(国人部发〔2004〕16号))






注:1. 本表按教育部现行《普通高等学校本科专业目录新旧专业对照表》编制,共涉及“土建类、测绘类、水利类、交通运输类、能源动力类、地矿类、材料类、电气信息类、机械类、管理科学与工程类、生物工程类、化工与制药类、工程力学类”等18类45个专业,其中本专业36个,相近专业9个。
2.为便于考核认定条件中有关专业学历的确认,对“本专业”和“相近专业”进行了划分,供申报和审核考核认定条件时参考。
附件2
全省人事考试机构咨询服务电话

随时掌握身边大事
轻松了解行业动态
权威真实可信赖
最全面的信息内容
高效解决培训难题
无需停工,随时随地学习
关注“广东省瀚建小云通信息科技有限公司”微信公众号,查看更多资讯